Home
About Us
Profile
Chairman’s Address
Organization
Corporate Governance
News Update
News Update
华体会hth体育最新登录
华体会hth体育最新登录
华体会·hth
华体会hth
华体会hth登录
Resource Development
Global Business
hth网页版在线登录入口
Investment
Sustainable Development
Technical Innovation
华体会·(hth)体育
ESG
hth综合体育app下载
hth综合体育app下载
Financials
Announcements
Corporate Governance
Stock Information
Corporate Culture
Brand & Logo
Our Spirit
Our Mission
Our Philosophy
Our Vision
Core Values
Global Business
Our Footsteps
BRI Projects
CREC Big Family
Seeking Dreams
Local Employees
Our Undertakings
Comments
Location:
Home
>
About Us
>
Organization
>
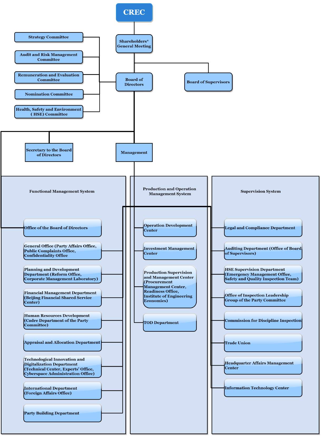
Organization Structure
About Us
Profile
Chairman’s Address
Organization
Subsidiaries of CREC
Organization Structure
Corporate Governance
Organization Structure
map